
Customer Satisfaction Index Model for Product Design Field
Abstract
Background Customer satisfaction significantly influences repeated purchases, word-of-mouth communication, and customer loyalty, especially in the product design field. Identifying relevant elements of the Customer Satisfaction Index (CSI) is essential for predicting consumer trends and improving product competitiveness. This study applies mobile phones as a case study to explore the application of the CSI model in the product domain.
Methods The study begins by conducting a literature review to integrate the existing factors of the CSI model and employs structural equation modeling (SEM) to analyze the validity of these elements within the product domain, thereby developing a user satisfaction model. Subsequently, importance-performance analysis (IPA) is utilized to evaluate the importance and performance of the factors, identifying the ranking of variable importance and prioritization for optimization.
Results In the field of mobile phones, all nine elements of the CSI model, except customer characteristics, significantly impact customer satisfaction. Key elements include customer expectations, perceived quality, perceived value, and image. The variable of customer complaints is noteworthy. Complaints handling is crucial for enhancing loyalty. The evaluation shared with acquaintances, despite its performance issues, remains important and requires timely responses from the company. Optimization priorities indicate that many dependent variables like customer complaints perform well, but product quality and cost-effectiveness fail to meet customer expectations.
Conclusions This study demonstrates the effective application of the nine elements of CSI in the field of mobile phones, identifying influence paths and prioritizing the optimization of measured variables. The study provides a theoretical foundation for enhancing the competitiveness of mobile phone products and developing CSI models in other fields.
Keywords:
Customer Satisfaction Index, Product Design, Importance-Performance Analysis1. Introduction
Customer satisfaction is a key factor in repeat purchases, positive word-of-mouth, and customer loyalty (Fornell, 1992). Satisfied customers are more likely to repurchase and share their experiences, enhancing a company’s competitiveness and long-term growth (Turkyilmaz & Ozkan, 2007).
Therefore, many countries have established national Customer Satisfaction Indices (CSIs) to evaluate companies’ performance in improving customer satisfaction (Chien, Chang, & Su, 2003). Currently, there is no widely recognized CSI model specifically designed for product design, and existing CSI models vary significantly, making it challenging to select the most suitable one. This creates difficulties in accurately assessing how design-related factors influence customer satisfaction. The absence of a specialized model leads to inconsistencies in measurement, making it difficult for companies to systematically optimize product design to enhance user experience and market competitiveness (Xiao & Benbasat, 2018). Therefore, identifying the relevant elements of CSI models is crucial for understanding customer needs, predicting consumption trends, and improving product competitiveness.
A CSI model for product design must account for both logical and emotional dimensions. Product design, in this study, refers to the process of conceptualizing, developing, and refining a product’s features, functionality, and user experience to enhance customer satisfaction. This definition aligns with Peters et al. (1999), who describe product design as a structured process that integrates engineering, usability, and aesthetics to meet consumer needs. Ehn (2007) views design as a communication medium that shapes user perceptions, while Desmet and Hekkert (2007) highlight its role in creating emotional connections.
Additionally, (Fishwick, 2004) emphasizes that beyond functionality, design must evoke positive emotional responses to enhance user experience. These perspectives collectively support this study’s definition, demonstrating that product design influences both functional efficiency and emotional appeal, which are key to user satisfaction. The logical dimension includes objective factors such as functionality and usability, while the emotional dimension focuses on user emotions, aesthetics, and perceived value (Yen, 2018).
This study focuses on the logical dimension and key CSI elements in product design, using mobile phones as an empirical case to assess the model’s applicability. By identifying the key CSI elements and their interrelationships, the study provides practical guidelines for product designers and companies to enhance decision-making accuracy and practical value, ultimately improving product competitiveness.
2. Literature Review
2. 1. Customer Satisfaction Index
Initial studies on customer satisfaction primarily focused on customers’ experiences with products or services (Anderson, Fornell, & Lehmann, 1994). As research progressed, the emphasis shifted to cumulative satisfaction, which defines it as the overall experience of customers, forming the basis for the CSI model (Fornell et al., 1996).
The CSI model is a structured framework used to quantify and assess customer satisfaction (Park, Heo, & Rim, 2008). It translates the inherently qualitative nature of satisfaction into measurable constructs through structural equation modeling (SEM) and statistical weighting techniques. The model typically incorporates three key latent variables as antecedents of satisfaction: perceived quality (PQ), perceived value (PV), and customer expectations (Shin, 2014). These latent variables are assessed using observable indicators derived from customer surveys, such as ratings on product performance, usability, pricing fairness, and brand perception (Chen et al., 2015).
The CSI score is computed as a weighted composite index, summarizing multiple customer satisfaction dimensions into a standardized score. A company may conduct a survey where customers evaluate product aspects on a scale from 0 to 100. For example, if website usability is rated at 60, product quality at 70, customer service at 50, and pricing perception at 55, these ratings can be aggregated into a customer satisfaction score of 58.75.
This score serves as a benchmark for tracking improvements over time. More sophisticated models may apply weighted averages or regression coefficients to reflect the varying importance of different factors in influencing satisfaction.
Beyond measuring satisfaction levels, the CSI model also evaluates outcome variables such as customer complaints and loyalty (Johnson et al., 2001). By analyzing the causal relationships among these variables, companies can predict customer behaviors, such as repurchase intentions and retention rates. For example, if CSI analysis reveals that a 10% increase in product durability leads to a 5% rise in overall satisfaction, businesses can strategically prioritize durability in future product iterations to maximize customer loyalty.
A major advantage of the CSI model is its ability to systematically track customer satisfaction over time, enabling businesses to identify underperforming areas and refine their marketing and product strategies (Swanson & Kelley, 2001). Furthermore, the model is widely adopted across various industries and geographic markets, making it a versatile tool for benchmarking satisfaction (Ferreira et al., 2010).
However, traditional CSI models have certain limitations, particularly in product design. According to Suleiman Awwad (2012) and Chen & Tseng (2011), conventional CSI models rely excessively on static metrics and historical feedback, failing to capture evolving customer needs and innovation opportunities, especially in fast-paced technology industries. As a result, these models may not effectively guide product iteration and innovation.
2. 2. Evolution of Customer Satisfaction Index Models
This research analyzed five key Customer Satisfaction Index (CSI) models, mapping their evolution and differences in Figure 1. The figure serves as a visual reference throughout this section, outlining the structure and key variables of each model. Starting from the Swedish Customer Satisfaction Barometer (SCSB), the first national-level customer satisfaction model, later adaptations include the American Customer Satisfaction Index (ACSI), the Swiss Index of Customer Satisfaction (SWICS), the Hong Kong Customer Satisfaction Index (HKCSI), and the European Customer Satisfaction Index (ECSI). These models were selected as they represent major advancements in CSI research, each refining measurement variables to improve applicability across different markets (Johnson et al., 2002).
Evolution of Customer Satisfaction Index Model(a) SCSB Model, (b) ACSI Model, (c) SWICS Model, (d) HKCSI Model, (e) ECSI Model.
The Swedish Customer Satisfaction Barometer (SCSB), launched in 1989, is the world’s first national customer satisfaction index model. As illustrated in Figure 1(a), its key elements include customer expectations, perceived value, customer satisfaction, customer complaints, and customer loyalty (Fornell, 1992). Table 1 provides concise definitions of key elements in the CSI model with corresponding references.
In the SCSB model, customer expectations and perceived value jointly determine customer satisfaction, which, in turn, significantly reduces complaints and enhances loyalty (Ruiz-Molina & Gil-Saura, 2008). The model positions customer loyalty as the ultimate dependent variable, a crucial metric for evaluating a company’s long-term profitability (Anderson et al., 1994).
However, the SCSB model has been subject to criticism. First, although perceived value is recognized as directly influencing satisfaction, researchers debate the relative importance of value and quality perceptions in shaping satisfaction (Tedja et al., 2024). Second, the model does not explicitly account for perceived quality, which makes it challenging to measure quality differences across various products or services accurately.
According to Figure 1(b), the American Customer Satisfaction Index (ACSI), introduced in 1994 as an advancement of the SCSB model, was designed to assess customer satisfaction across different companies, industries, and the national economy (Fornell et al., 1996). ACSI expanded upon SCSB by incorporating perceived quality as a key determinant of customer satisfaction, addressing the concerns regarding quality measurement in the original barometer model (Gryna & Juran, 1999). In ACSI, perceived quality and customer expectations directly influence satisfaction, while perceived value acts as a mediating variable (Fornell et al., 1996).
ACSI also refines the relationship between satisfaction, complaints, and loyalty. High satisfaction levels generally reduce complaints and enhance customer loyalty, whereas increased complaints weaken loyalty (Eklof & Westlund, 1998). Notably, unlike SCSB, which primarily focuses on the likelihood of repurchase, ACSI also considers price adjustments as a strategy to encourage repeat purchases among dissatisfied customers (Fornell et al., 2020).
As depicted in Figure 1(c), the Swiss Index of Customer Satisfaction (SWICS), launched in 1998, builds on ACSI and introduces the concept of “customer dialogue” to provide a more comprehensive view of customer-enterprise interactions (Bruhn & Grund, 2000). Customer dialogue is measured by the intention, ease, and satisfaction of communication with the company. Research indicates that satisfied customers are more likely to engage in dialogue with companies, which strengthens loyalty (Cai & Chen, 2020).
Furthermore, SWICS expands customer loyalty measurement beyond repurchase intentions to include willingness to recommend and the likelihood of switching suppliers (Ryu & Feick, 2007). This additional dimension provides a broader perspective on customer retention strategies compared to the ACSI and SCSB models.
As shown in Figure 1(d), the Hong Kong Customer Satisfaction Index (HKCSI), introduced in 1998, takes a consumer-centric approach, differing from business-oriented models such as ACSI (Woo & Fock, 1999). HKCSI introduces “customer characteristics” as a unique variable, evaluating how demographic and personal factors impact customer satisfaction. Additionally, “Customer Voice” serves as a distinct feedback mechanism, influencing customer loyalty through communication and engagement with companies (Chan et al., 2003).
In this model, customer characteristics and expectations indirectly affect satisfaction through assessed performance and assessed value (Winnie & Kanji, 2001). A key distinction is the emphasis on assessed performance as a direct determinant of assessed value, shaped by customer characteristics and expectations. This reflects consumers’ sensitivity to the quality-price balance, a particularly relevant factor in the Hong Kong market (Tse & Wilton, 1988).
As shown in Figure 1(e), the European Customer Satisfaction Index (ECSI), developed in 2000 as a refined adaptation of the SCSB and ACSI models (Figure 1(a,b)). It maintains a structure similar to ACSI but introduces optimizations to enhance its applicability across European markets (Eklof, 2000). one of the key additions in ECSI is the inclusion of “image” as a latent factor, which directly influences customer expectations, satisfaction, and loyalty (ECSI Technical Committee, 1998).
Additionally, ECSI expands the measurement of customer loyalty to include three dimensions: likelihood of retention, likelihood of recommendation, and the likelihood of increasing purchase frequency (Anderson & Fornell, 2000). These refinements provide a more detailed perspective on customer behavior compared to earlier models.
Figure 1 effectively demonstrates the evolution of CSI models, emphasizing how each adaptation refines measurement variables. The SCSB model established the foundation, ACSI introduced perceived quality, SWICS incorporated customer dialogue, HKCSI added consumer characteristics, and ECSI optimized structural components for a European market. These refinements highlight the continuous evolution of CSI models to better reflect customer perceptions and market dynamics across different regions.
2. 3. Analysis of Model Elements
The Customer Satisfaction Index (CSI) model consists of three tiers: Antecedents, Mediators, and Consequences, categorized based on their roles in the satisfaction formation process (Bruhn & Grund, 2000). This classification follows established consumer behavior theories, where satisfaction is influenced by pre-purchase perceptions, evaluation during consumption, and post-consumption responses (Odindo & Devlin, 2007).
Antecedents refer to factors shaping consumer expectations and initial evaluations before satisfaction is formed (Chen-yu & Kincade, 2001). These include perceived quality, perceived value, and customer expectations, which influence the baseline against which product or service performance is assessed (Liu & Li, 2022).
Mediators act as a bridge, transmitting the effects of antecedent elements while directly influencing consumer responses (Ofir & Simonson, 2005). Customer satisfaction is the core mediating variable, representing the overall evaluation of a product or service based on prior expectations and actual performance (Dubé & Menon, 2000).
Consequences capture consumer reactions after satisfaction is established, reflecting behavioral and attitudinal outcomes (Valli, Stahl & Montaguti, 2017). These include customer loyalty, complaints, and engagement behaviors, which indicate long-term relationships between consumers and brands (Pedragosa, Biscaia & Correia, 2015).
Table 2 summarizes the key elements across five CSI models, categorizing them into these three tiers. A solid dot (●) indicates the presence of an element, while a dash (-) signifies its absence. This comparison highlights how different countries adapt the CSI model to their specific needs, revealing both common and unique elements across models.
Firstly, some elements’ measurement scopes have changed; for example, HKCSI has expanded “perceived quality” to “perceived performance,” which more comprehensively reflects customers’ overall feelings about performance and satisfaction of their needs. In SWICS and HKCSI, “customer dialogue” and “customer voice” encompass not only negative complaints but also broader aspects like customers’ willingness to communicate.
Secondly, new elements, such as consumer characteristics (HKCSI) and image (ECSI), have been incorporated to address diverse application requirements (O’Loughlin & Coenders, 2004). However, the necessity and significance of these elements in measuring consumer satisfaction within the product design field still require further validation.
It is necessary to validate these newly incorporated elements to ensure their relevance and effectiveness in measuring consumer satisfaction within the product design field. First, while elements such as consumer characteristics (HKCSI) and image (ECSI) have been introduced to meet broader application needs, their applicability to product design remains uncertain. Second, it is essential to determine whether the newly emerging elements within the evolving CSI model provide unique contributions rather than overlapping with existing elements such as perceived quality or value. Third, as the CSI model was originally designed for general application in industries or services, validating these elements in the product design context will help refine and optimize the model. Furthermore, validation not only enhances measurement accuracy but also ensures that product designers focus on the factors that genuinely impact consumer satisfaction, avoiding misleading conclusions.
The elements in the CSI model are latent variables that cannot be directly measured; therefore, researchers have established measured variables and performed weighted calculations to indirectly derive the values of these latent variables (Andreassen, 2000). This approach ensures that the causes of satisfaction are not conflated with the phenomena themselves while also acknowledging and addressing measurement unreliability. The process of calculating the CSI score follows a structured approach, starting with the transformation of measured variables into key elements and then aggregating these elements to derive the final satisfaction score (Process Street, n.d.). Notably, the methodology provided by Process Street aligns with the computational framework presented by Chen et al. (2015).
In the first step, each latent variable Xi, representing key CSI elements such as customer expectations, perceived quality, is calculated based on its corresponding measured variables Mij . This transformation is achieved through weighted aggregation:
where Mij represents the individual measured variables contributing to Xij , and ʋij denotes their respective weights, ensuring that the sum of weights equals 1.
Once the latent variables are obtained, the CSI score is computed through weighted summation approach. The formula is:
where ωi represents the relative weight assigned to each latent variable. This structured approach ensures that the CSI model accurately reflects the contributions of individual factors to overall customer satisfaction.
The measured variables used to assess each component of the existing CSI model are summarized in Table 3 and are labeled A–W for precise reference in subsequent discussions. These variables are derived from different national CSI models, which, despite variations in specific components, follow a consistent computational framework. Notably, during the optimization of models such as ACSI, SWICS, HKCSI, and ECSI, the consumer loyalty element underwent adjustments, including the introduction of new variables (as shown in Figure 1). To comprehensively validate the effectiveness of these measured variables in the field of product design, only the refined and distinctive variables were retained and integrated into Table 3. This process eliminates redundancy while preserving the distinctive characteristics of each model.
The following sections define and explain each measured variable corresponding to Table 3.
• Customer Expectations (Sephton, 2013, Askariazad & Babakhani, 2015)
(A) Overall expectations: Consumers’ general perception of expected product performance and service quality.
(B) Customization expectations: The extent to which consumers expect the product/service to meet their individual needs.
(C) Reliability expectations: Consumers’ expectations for consistent and efficient product/service operation.
• Perceived Quality/Perceived Performance (Al-Shammari & SamerKanina, 2014)
(D) Overall quality: Consumers’ assessment of a product’ s construction, durability, and service quality.
(E) Customization experience: The degree to which the product/service meets personal preferences post-purchase.
(F) Quality reliability: The extent to which performance remains stable over time.
• Perceived Value (Chen, 2008)
(G) Quality-given price: Whether the product’ s quality justifies its price.
(H) Price-given quality: Whether the price paid reflects the actual quality received.
• Image (Chen, Yi, & Yu, 2015)
(I) Overall impression: Consumers’ perception of a company’ s reputation and credibility.
• Customer Satisfaction (Anderson & Fornell, 2000)
(J) Overall satisfaction: General satisfaction after using the product/service.
(K) Confirmation of expectations: How well the product meets or exceeds expectations.
(L) Comparison with ideal product: How closely the product matches the consumer’ s ideal.
• Customer Loyalty (Cheng, 2011)
(M) Repurchase likelihood: Probability of purchasing again.
(N) Price tolerance: Willingness to buy despite price changes.
(O) Quality tolerance: Acceptance of minor quality variations.
(P) Recommendation intention: Likelihood of recommending to others.
(Q) Switching intention: Consumers’ tendency to choose other brands.
• Customer Dialogue (Hoang, 2019)
(R) Intention to communicate: Willingness to contact the company.
(S) Ease of conversation: Perceived convenience of communication.
(T) Satisfaction with communication: How positive interactions with the company are.
• Customer Voice (Lacey, 2012)
(U) Appraisal to acquaintances: Frequency of sharing experiences with friends/family.
(V) Appraisals to the public: Public expressions of satisfaction, such as online reviews or testimonials.
• Customer Complaints (Knox & Van Oest, 2014)
(W) Customer complaint: Frequency and severity of complaints.
By aggregating multiple measured variables through weighted calculations, the CSI model ensures that satisfaction is derived from its underlying causes rather than circular interpretations of its definition. Additionally, as measured variable scores inherently contain subjective biases, applying techniques such as factor analysis and regression analysis to determine appropriate weights helps reduce measurement unreliability and enhance the model’s robustness.
3. Methods
This study employs a mixed-method approach to analyze key CSI elements and their interrelationships in product design, with a focus on the logical dimension of the CSI model. First, a literature review was conducted to identify commonly used CSI elements and establish a research framework. Then, a questionnaire survey, based on an empirical case of mobile phones, was designed to collect customer ratings on the importance and perceived performance of CSI elements in mobile phone design, using a 5-point Likert scale. The relationships between these elements were analyzed using Structural Equation Modeling (SEM) to quantify their influence, while Importance-Performance Analysis (IPA) was applied to prioritize the elements impacting customer satisfaction. Through this approach, the study validates the applicability of the CSI model in product design and provides practical insights for optimizing product competitiveness.
This study selects mobile phones as the target product category for three key reasons: (1) High functional complexity, integrating hardware, software, and interaction design while addressing personalization and social engagement in user satisfaction; (2) High-frequency usage, where even minor design changes significantly impact the user experience; and (3) Strong brand loyalty, with brand identity, ecosystems, and software updates shaping consumer satisfaction (Prensky, 2005; Li et al., 2012). Additionally, mobile phones encompass diverse design dimensions (e.g., appearance, materials, interface), enabling respondents to assess them more concretely (Sun & Han, 2010; Bayraktar et al.).
While mobile phones serve as a suitable starting point, this study is an initial exploration. Further research is needed to validate findings across other product categories. This study contributes by demonstrating the CSI model’s applicability to product design while highlighting the need for broader empirical validation.
3. 1. Questionnaire Design and Data Collection
A well-structured Customer Satisfaction Index (CSI) model requires clear criteria for its composition to ensure the accuracy and reliability of satisfaction measurement. First, identifying the primary driving factors of satisfaction is crucial to understanding customer behavior and its impact on repurchase intentions and brand loyalty (Chan et al., 2003). Second, since satisfaction is influenced by multiple interrelated factors, a structural model with measured variables must be established to accurately capture the causal relationships within the CSI framework (Turkyilmaz et al., 2013). Third, employing a multi-dimensional measurement approach rather than a single indicator allows for a comprehensive evaluation of customer satisfaction (Liang & Dai, 2021). Finally, to ensure result comparability across different studies and markets, both the structural model and satisfaction-driving factors must be standardized (Bruhn & Grund, 2000). These criteria provide the foundation for the questionnaire design and subsequent analysis.
This questionnaire is designed based on the elements and measured variables in Table 3, incorporating IPA analysis to evaluate CSI elements in product design. It consists of 29 questions, including 6 single-choice questions on consumer characteristics (age, gender, education, personal income, total household income, and household size) and 23 measured variables categorized into 8 elements, each assessed using a 5-point Likert scale. The single-choice questions provide essential background information for respondent segmentation rather than serving as direct CSI measured variables.
The target population of this study was mobile phone users. A total of 292 questionnaires were distributed, and 287 valid responses were collected. Figure 2(a-f) presents the key demographic characteristics of the respondents based on the questionnaire responses.
First, respondents are primarily concentrated in the under-18 (32.40%) and 51-60 (23.35%) age groups (Figure 2a), covering both young and middle-age users, so that diverse opinions in different age groups are ensured. Second, female participants account for 66.55%, while male participants make up 33.45% (Figure 2b), indicating a higher proportion of female respondents in this study. This distribution reflects the sample characteristics rather than implying inherent differences in mobile phone usage and satisfaction concerns between genders. Third, the sample includes individuals with educational backgrounds from junior high to undergraduate degrees (Figure 2c), covering extensive education levels, so that users’ opinions from different educational backgrounds are provided for the research. Fourth, the distribution of personal and family income shows that personal monthly income is mainly in the “3,000 - 4,999 yuan” (32.75%) and “8,000 - 11,999 yuan” (30.66%) ranges (Figure 2d), while family income is primarily in the “16,000 - 24,999 yuan” (25.44%) and “25,000 yuan and above” (32.40%) ranges (Figure 2e), suggesting a predominance of middle- and high-income families. Fifth, family size analysis shows that families with 2 members (30.31%) and 3 members (25.44%) are common (Figure 2f), indicating participants are mainly from small family.
Demographic Data(a) Age, (b) Gender, (c) Education Level, (d) Personal Monthly Income, (e) Household Monthly Income, (f) Family Size
These demographic characteristics offer essential background information for future research on user satisfaction and behavior, thereby ensuring the representativeness of the research findings.
Examples of how CSI model variables are assessed are presented in Tables 4a and 4b, demonstrating how respondents rate the importance of specific measured variables (Table 4a) and their perceived performance (Table 4b). This method helps identify key measured variables that effectively reflect CSI elements in product design.
3. 2. Verification of Reliability and Validity
To assess the reliability and validity of the questionnaire results, tests are performed on the valid questionnaires in this study.
Table 5 presents the reliability verification results, evaluating the scale’s internal consistency. Cronbach’s α, which ranges from 0 to 1, is considered reliable when exceeding 0.7 (Hair et al., 2006). In this study, Cronbach’s α is 0.922 and increases to 0.934 after standardization, confirming the scale’s strong internal consistency and suitability for further analysis.
Table 6 presents the validity verification results, assessing the suitability of the data for factor analysis using the KMO test and Bartlett’s test of sphericity. The Kaiser-Meyer-Olkin (KMO) value is 0.927, indicating a high level of partial correlation among variables and substantial common variance, making the dataset suitable for extracting potential common factors. Bartlett’s test of sphericity yields an approximate chi-square value of 9063.656, reaching a highly significant level (P < 0.001, denoted as *), confirming strong correlations among variables and supporting the applicability of factor analysis. The degrees of freedom (df) is 1326, reflecting the combination of variables in the test, further enhancing the robustness of the analysis.
4. Result
In this section, Structural Equation Modeling (SEM) and Importance-Performance Analysis (IPA) are employed to examine the elements and measured variables of the CSI model through a correspondence test. The following subsections present the detailed results.
4. 1. Structural Equation Modeling (SEM) Analysis
The applicability of the CSI model in the mobile phone field is examined in this study through Structural Equation Modeling (SEM). It conducts a quantitative analysis of nine dimensions: consumer expectations, perceived quality, perceived value, image, consumer satisfaction, consumer loyalty, consumer dialogue, consumer voice, and consumer complaints.
Table 7 presents the results of Confirmatory Factor Analysis (CFA), evaluating the convergent validity of measurement indicators through standardized path coefficients, Composite Reliability (CR), and Average Variance Extracted (AVE).
To assess the convergent validity of measurement indicators, CFA was conducted using Amos 28.0. Standardized path coefficients (ranging from 0.5 to 0.9) were used to evaluate the correlation between latent and measured variables, with a p-value less than 0.05 indicating statistical significance. CR values above 0.7 suggest high internal consistency, while AVE values above 0.5 indicate strong explanatory power of latent variables over their measured indicators.
As shown in Table 7, all constructs, including customer expectations, perceived quality, perceived value, and image, have factor loadings above 0.7 with significant p-values (p < 0.05). Additionally, CR values exceed 0.7, and AVE values surpass 0.5, confirming strong convergent validity and supporting the applicability of the CSI model in mobile phone product design.
The quality of the model is assessed using significance tests of path coefficients and fit indices. An analysis conducted with AMOS software yields a Chi-square value of 766.950 (DF = 415), resulting in a Chi-square/DF ratio of 1.848, indicating a good model fit.
Table 8 presents the model fit assessment results. To further validate the model’s adequacy, CMIN/DF, GFI, RMR, RMSEA, IFI, TLI, and CFI are evaluated, with all values meeting standard thresholds. These indicators confirm that the model fit is satisfactory and meets structural equation modeling criteria.
The next step is to assess the path coefficients to verify the significance and explanatory power of each relationship.
The path coefficients and loadings of the initial model were analyzed using AMOS, as shown in Table 9. This table presents the results of hypothesis path testing, illustrating relationships between latent variables through standardized path coefficients and their statistical significance. Path coefficients indicate the strength of influence between latent variables, while p-values assess the statistical significance of these relationships. A p-value below 0.05 denotes statistical significance, with paths marked as “*” when p < 0.001, indicating highly significant relationships.
Based on Table 9, customer characteristics show standardized path coefficients of perceived quality (0.8), perceived value (0.594), and customer satisfaction (0.369), with all p-values above 0.05. These results indicate that age, gender, and education do not have a statistically significant effect on perceived quality, perceived value, or customer satisfaction, meaning that the related hypothesis is not supported.
In contrast, several other path relationships pass the significance test. The standardized path coefficient for Customer Expectations ← Image is 0.592 (p < 0.001), indicating that brand image has a significant positive association with customer expectations. The path coefficient for Perceived Quality ← Customer Expectations is 0.569 (p < 0.001), showing that higher customer expectations are associated with higher perceived quality evaluations.
The coefficient for Perceived Value ← Perceived Quality is 0.391 (p < 0.001), indicating that perceived quality has a significant positive relationship with perceived value. The coefficient for Customer Satisfaction ← Perceived Quality is 0.298 (p < 0.001), showing that perceived quality is positively related to customer satisfaction. Additionally, the coefficient for Customer Satisfaction ← Perceived Value is 0.240 (p < 0.05), suggesting that perceived value has a statistically significant effect on customer satisfaction.
Finally, the coefficient for Customer Loyalty ← Customer Satisfaction is 0.364 (p < 0.001), indicating that higher customer satisfaction is positively associated with increased customer loyalty.
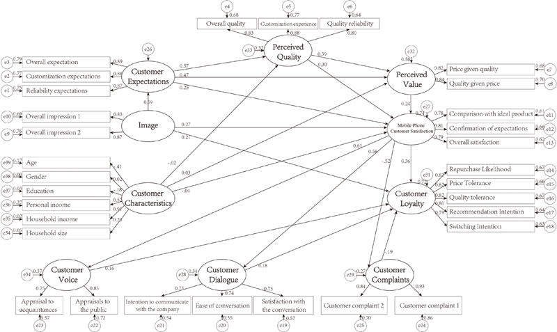
Building upon the numerical insights provided in Table 9, Figure 3 offers a visual representation of the relationships among key variables in the model, making it easier to observe the interactions and flow of influence between constructs. This figure clarifies the strength and direction of the hypothesized relationships, highlighting the most impactful elements shaping customer satisfaction and loyalty.
• Antecedents and Mediators
Image is a fundamental antecedent of customer expectations because it is the only factor directly influencing customer expectations (path coefficient = 0.63, significant impact), and this aligns with the ECSI logic (Figure 1(e)). The strong directional path from image to customer expectations indicates that a positive brand impression increases customers’ expectations of product performance.
Customer expectations serve as a key antecedent, influencing the most other antecedents, with direct and significant effects on perceived quality (0.52) and perceived value (0.25), and consistently functioning as a fixed antecedent in various national CSI models (Figure 1(a, b, d, e)). As shown in Figure 3, the arrows from ‘Customer Expectations’ point directly to ‘Perceived Quality’ (top center) and ‘Perceived Value’ (upper right), demonstrating that higher customer expectations result in stronger perceptions of product quality and cost-effectiveness.
However, customer expectations have a significantly stronger impact on perceived quality (0.52) than on perceived value (0.25), with the former being more than twice the latter. This indicates that when assessing products, customers rely more on their expectations for quality than for price-performance evaluation. For example, in mobile phone products, consumers with higher expectations for a phone’s performance and design tend to be more sensitive to its perceived quality, such as screen clarity, operational smoothness, and battery life, whereas their evaluation of its price-performance ratio is relatively weaker.
Perceived quality occupies a central position in the model, linking customer expectations, perceived value, and customer satisfaction. The figure demonstrates that perceived quality is the primary determinant of both product value perception and overall satisfaction. While perceived value positively affects customer satisfaction, its influence is weaker than that of perceived quality, as reflected in the lower path coefficient. Customer satisfaction, influenced by multiple antecedents, is the strongest mediating factor leading to customer loyalty.
• Mediators and Consequences
Unlike other elements, customer complaints have a significant negative impact on satisfaction. In contrast, customer voice and customer dialogue positively contribute to customer loyalty, suggesting that engaged customers tend to develop stronger brand loyalty when sharing their experiences with the company and their peers. For example, mobile phone users who share their experiences online or participate in discussions within brand communities often exhibit a stronger attachment to the brand.
Finally, customer loyalty is the ultimate consequence, influenced by multiple elements, particularly customer satisfaction. The figure confirms that satisfaction is the strongest predictor of loyalty.
Figure 4 presents an improved version of the CSI model for mobile phone products, simplifying the complexity of Figure 3 by streamlining the construct pathways while preserving the core relationships between key variables. It highlights the measurement variables associated with each construct, providing a clearer representation of their contribution to customer satisfaction and loyalty.
In contrast to the previous model (Figure 3), which was generated using Amos to depict element path relationships, Figure 4 centralizes key elements and introduces (+) and (-) symbols to indicate positive and negative relationships. This design follows Figure 1 to align with the CSI model structure, facilitating comparison. For instance, Figure 4 confirms the positive correlation between customer satisfaction and customer dialogue and voice, while illustrating the negative correlation between customer complaints and customer loyalty. Additionally, it visually distinguishes multiple measurement variables within each construct, clarifying their associations.
Furthermore, the integration of IPA enhances the identification of key attributes among the measurement variables, aiding in the assessment of their impact on customer satisfaction and loyalty.
4. 2. Importance-Performance Analysis (IPA)
Following Structural Equation Modeling (SEM), this study employs Importance-Performance Analysis (IPA) to evaluate the relative importance and performance of key variables (Martilla & James, 1977). The Mean Importance Score (MIS) and Mean Performance Score (MPS) for each variable are derived from the questionnaire responses (Ahmed, 2021).
To identify discrepancies between customer expectations and actual performance, Table 10 presents the results of an Importance-Performance Analysis (IPA), comparing the importance scores (MIS) and performance scores (MPS) of each measured variable. A Gap Analysis is conducted by calculating the gap value as the difference between MPS and MIS. A positive GAP value indicates that performance exceeds expectations, while a negative GAP value highlights areas where expectations are not met.
To ensure an objective evaluation, an importance threshold is set at MIS ≥ 3.30, derived from the mean importance score plus 0.5 standard deviations. Variables exceeding this threshold are considered high-priority factors in customer perception.
Among the positive GAP values, Customer Complaints (W, 0.118) and Switching Intention (Q, 0.076) show the highest performance above customer expectations. Recommendation Intention (P, 0.091) also has a positive gap, but its MPS score (2.812) remains relatively low, indicating that despite exceeding expectations, its overall performance is modest.
Areas with significant negative GAP values require improvement, particularly those with high importance scores. Intention to Communicate with the Company (R, -0.254) has the largest gap, indicating a major discrepancy between expectations and actual experience. Overall Quality (D, -0.115) and Price-Given Quality (G, -0.111) also show negative gaps, suggesting that customer expectations for product quality and price-value balance have not been fully met.
Among these, Overall Quality (D) and Price-Given Quality (G) meet the high-importance threshold (MIS ≥ 3.30) and have large negative GAP values, identifying them as top priorities for improvement. In contrast, Intention to Communicate with the Company (R), despite having the largest negative GAP, falls below the importance threshold (MIS = 3.066), indicating that while it represents a performance gap, its impact on overall satisfaction may be less critical.
After calculating the average scores for all measured variables, they are plotted on a two-dimensional coordinate system using the Importance-Performance Analysis (IPA) method. The IPA matrix categorizes variables into four quadrants—Maintain Good, Concentrate on Improvement, Low Priority, and Resource Waste—helping to distinguish areas of strength and improvement (Figure 5).
Quadrant I (High Importance & High Performance) includes A to O, Q, V, and W, indicating critical variables that must maintain strong performance. Customer complaints (W) and public appraisals (V) are key contributors to customer loyalty. Additionally, These variables include customer expectations (A-C), perceived quality (D-F), perceived value (G-H), image (I), and customer satisfaction-related elements.
Quadrant II (High Importance & Low Performance) highlights appraisal to acquaintances (U) as a key variable that underperforms relative to its importance. This suggests a need for targeted improvements in this area to better align with customer expectations.
Quadrant III (Low Importance & Low Performance) contains intention to communicate with the company (R), ease of conversation (S), and satisfaction with the conversation (T). While these aspects show lower importance and performance, they indicate potential areas for gradual improvement in customer dialogue.
Quadrant IV (Low Importance & High Performance) includes recommendation intention (P), which performs well but has lower relative importance. This suggests that while customers are likely to recommend the product, this factor does not represent a primary driver of satisfaction or loyalty.
To visually summarize the ranking of measured elements in terms of importance and performance, Figures 6a and 6b provide a complementary perspective to the quadrant analysis by presenting a linear ranking of each measured variable. This ranking offers a clearer comparison of customer priorities and highlights discrepancies between expectations and actual experiences.
Figure 6a (Importance Ranking) ranks variables based on their MIS scores, which reflect customer-perceived importance. The results indicate that Overall Quality (D), Price-Given Quality (G), and Customer Complaint (W) rank highest, suggesting that customers prioritize product quality, price-value balance, and complaint resolution. In contrast, Ease of Conversation (S), Satisfaction with the Conversation (T), and Intention to Communicate with the Company (R) are rated as the least important factors.
Figure 6b (Performance Ranking) ranks the same variables based on their MPS scores, representing how well customers perceive each element’s actual performance. The results show that Intention to Communicate with the Company (R), Ease of Conversation (S), and Satisfaction with the Conversation (T) have the lowest performance scores, reinforcing previous findings that brand interaction remains a weak area. Conversely, Customer Complaint (W), Customized Experience (E), and Quality-Given Price (H) have the highest performance scores, indicating that these areas meet or exceed customer expectations.
By combining the insights from both figures, key discrepancies between importance and performance become evident. Elements that rank high in importance but low in performance—such as Overall Quality (D) and Price-Given Quality (G)—indicate areas where customer expectations are not fully met and require targeted improvements. Meanwhile, customer communication-related factors (R, S, T) rank low in both importance and performance, suggesting less immediate urgency for intervention but potential long-term opportunities for improvement.
5. Discussion
This study utilized Structural Equation Modeling (SEM) and Importance-Performance Analysis (IPA) to evaluate the applicability of the Customer Satisfaction Index (CSI) model in mobile phone product design and identify key factors and their relational structure. The findings confirm that customer expectations, brand image, perceived quality, and perceived value significantly enhance customer satisfaction, which in turn increases brand loyalty and reduces complaints. This aligns with ACSI (Fornell et al., 1996) and ECSI (ECSI Technical Committee, 1998), both of which highlight the impact of perceived quality and value on satisfaction. Moreover, this study further validates the role of “image” as incorporated in ECSI as a key antecedent influencing customer expectations. However, unlike HKCSI (Woo & Fock, 1999), which considers customer characteristics as primary determinants of satisfaction, this study underscores the dominant role of product perception. Additionally, consistent with SWICS (Bruhn & Grund, 2000), this study highlights the importance of customer dialogue in shaping satisfaction, reinforcing the necessity of interactive communication strategies. Building on these findings, this study extends existing theories by confirming that in the mobile phone industry, user experience, rather than customer demographics, is the primary driver of satisfaction.
The IPA results reveal that key elements, customer expectations (A-C), perceived quality (D-F), perceived value (G-H), image (I), and customer satisfaction-related variables (J-L), reside in Quadrant I (high importance, high performance). This confirms that companies have successfully invested in brand marketing, user experience design, and product quality, securing a competitive edge. However, as these areas are already performing well, additional investments may yield diminishing returns. This suggests that companies should shift their strategic focus toward addressing underperforming factors that have a substantial impact on customer experience.
In contrast, customer complaints (W) exhibit high importance but a negative GAP value (0.118), indicating ongoing dissatisfaction with after-sales service. Additionally, customer dialogue-related variables, intention to engage with the company (R), ease of conversation (S), and satisfaction with interactions (T), are situated in low-performance quadrants, with R displaying the most significant negative GAP (-0.254). These findings highlight a critical issue: customers encounter difficulties in effectively communicating with brands, which contributes to frustration and disengagement, potentially undermining brand loyalty.
This observation aligns with SWICS (Bruhn & Grund, 2000), which introduced the concept of ‘customer dialogue’ as a crucial factor in customer satisfaction. However, while SWICS suggests that fostering customer dialogue enhances satisfaction and loyalty, this study presents a counterpoint: when communication accessibility is inadequate, rather than strengthening engagement, it can erode trust and weaken customer-brand relationships.
To address these performance gaps, companies should focus on three key strategic areas, which are directly derived from the SEM and IPA findings:
First, enhancing complaint management. Given the high importance but negative GAP of customer complaints (W), companies must strengthen complaint resolution mechanisms. A tiered complaint-handling system should be introduced, integrating automated responses for common complaints while assigning human agents to resolve complex issues with precision and efficiency (Nguyen & Nagase, 2019). Furthermore, a data-driven feedback system can help systematically analyze complaint trends, enabling targeted product and service improvements to minimize dissatisfaction at its root (Edvardsson & Enquist, 2011).
Second, improving customer communication. The performance gap in intention to communicate (R), ease of conversation (S), and satisfaction with interactions (T) suggests a need for more effective communication channels. Poor communication accessibility erodes customer trust and engagement (Dagger & Sweeney, 2007). To rectify this, companies should refine customer interaction touchpoints by integrating real-time chat support, structured complaint tracking, and user-friendly service interfaces (Fadli et al., 2021).
Furthermore, this study contributes to the refinement of perceived quality and price-value alignment within the CSI model. While ACSI (Fornell et al., 1996) considers perceived value as a key factor in satisfaction, this study finds that a mismatch between overall perceived quality (D) and price-given quality (G) results in customer dissatisfaction and an increased likelihood of switching brands. Unlike previous models that primarily focus on the direct effect of perceived quality on satisfaction, this study emphasizes the need for price-value consistency to prevent customer churn, offering a refined perspective on pricing strategy optimization.
Building on this finding, the third key strategic area involves addressing perceived quality-price mismatch. The study identifies a disparity between Overall Quality (D) and Price-Given Quality (G), both of which are highly important yet exhibit negative GAP values. This suggests that customers perceive the product’s quality as inadequate relative to its price, increasing their likelihood of switching to competitors (Yang & Peterson, 2004). Unlike other Quadrant I factors, where performance is already optimized, these two remain areas of concern. Companies should reassess pricing strategies to better reflect product value and reinforce quality control measures to enhance perceived reliability (Liu & Lee, 2016).
6. Conclusion
This study evaluates the feasibility of the Customer Satisfaction Index (CSI) model in the mobile phone product design field using Structural Equation Modeling (SEM) and Importance-Performance Analysis (IPA). The results confirm that customer expectations, brand image, perceived quality, and perceived value significantly influence customer satisfaction, which in turn enhances brand loyalty and reduces complaints. Additionally, product perception, rather than demographic characteristics, plays a decisive role in shaping customer satisfaction, reinforcing the need for experience-driven design strategies.
The IPA findings highlight key performance gaps. While companies have successfully optimized factors such as product quality and brand image, customer complaints and communication-related variables remain areas of concern. Ineffective after-sales service and inadequate brand interaction negatively impact customer experience, necessitating improvements in complaint resolution mechanisms and communication channels. Furthermore, the study identifies a perceived mismatch between product quality and price, indicating the need for better-aligned pricing strategies and enhanced quality control measures.
Despite these insights, the study has certain limitations. Its focus on a single product category may affect the generalizability of the findings. Additionally, factors such as innovation and sustainability, which are crucial for long-term competitiveness, were not examined. Future research should expand the CSI model to other product design fields, integrate these additional factors, and explore their impact on customer satisfaction. Moreover, incorporating a more diverse and carefully selected sample will enhance the model’s robustness. Finally, further exploration of emotional design elements could refine the model’s ability to guide product design decisions more effectively.
Acknowledgments
This research was supported by BK21 Four Service Design based Glocal Social Innovation Educational Research Team in Dongseo University.
Notes
Copyright : This is an Open Access article distributed under the terms of the Creative Commons Attribution Non-Commercial License (http://creativecommons.org/licenses/by-nc/3.0/), which permits unrestricted educational and non-commercial use, provided the original work is properly cited.
References
-
Anderson, E. W., Fornell, C., & Lehmann, D. R. (1994). Customer satisfaction, market share, and profitability: Findings from Sweden. Journal of marketing, 58(3), 53-66.
[https://doi.org/10.1177/002224299405800304]
-
Anderson, E., & Fornell, C. (2000). Foundations of the American Customer Satisfaction Index. Total Quality Management & Business Excellence, 11(7), 869-882.
[https://doi.org/10.1080/09544120050135425]
-
Andreassen, T. W. (2000), Antecedents to satisfaction with service recovery. European Journal of Marketing, 34(1/2) 156-175.
[https://doi.org/10.1108/03090560010306269]
- Al-Shammari, M., & SamerKanina, A. (2014). Perceived customer service quality in a Saudi automotive company. International Journal of Managerial Studies and Research (IJMSR), 2(10), 173-182.
-
Askariazad, M. H., & Babakhani, N. (2015). An application of European Customer Satisfaction Index (ECSI) in business to business (B2B) context. Journal of business & industrial marketing, 30(1), 17-31.
[https://doi.org/10.1108/JBIM-07-2011-0093]
-
Ahmed, H. O. K. (2021). How to use importance-performance analysis (IPA)-based SWOT analysis as a new quantitative methodology for developing actual strategic plans in universities. SN Social Sciences, 1(1), 32.
[https://doi.org/10.1007/s43545-020-00039-9]
-
Bruhn, M., & Grund, M. A. (2000). Theory, development and implementation of national customer satisfaction indices: The Swiss Index of Customer Satisfaction (SWICS). Total Quality Management, 11(7), 1017-1028.
[https://doi.org/10.1080/09544120050135542]
-
Bayraktar, E., Tatoglu, E., Turkyilmaz, A., Delen, D., & Zaim, S. (2012). Measuring the efficiency of customer satisfaction and loyalty for mobile phone brands with DEA. Expert Systems with Applications, 39(1), 99-106.
[https://doi.org/10.1016/j.eswa.2011.06.041]
-
Chan, L. K., Hui, Y. V., Lo, H. P., Tse, S. K., Tso, G. K., & Wu, M. L. (2003). Consumer satisfaction index: new practice and findings. European Journal of Marketing, 37(5/6), 872-909.
[https://doi.org/10.1108/03090560310465189]
-
Chien, T. K., Chang, T. H., & Su, C. T. (2003). Did your efforts really win customers' satisfaction?. Industrial Management & Data Systems, 103(4), 253-262.
[https://doi.org/10.1108/02635570310470647]
-
Chen, C. F. (2008). Investigating structural relationships between service quality, perceived value, satisfaction, and behavioral intentions for air passengers: Evidence from Taiwan. Transportation Research Part A: Policy and Practice, 42(4), 709-717.
[https://doi.org/10.1016/j.tra.2008.01.007]
- Cheng, S. I. (2011). Comparisons of competing models between attitudinal loyalty and behavioral loyalty. International Journal of Business and Social Science, 2(10), 149-166.
-
Chen, C. C., & Tseng, Y. D. (2011). Quality evaluation of product reviews using an information quality framework. Decision Support Systems, 50(4), 755-768.
[https://doi.org/10.1016/j.dss.2010.08.023]
-
Chen, X., Yi, M., & Yu, L. (2015, November). A student satisfaction index model of Chinese college based on CSI. In 2015 International Conference on Social Science, Education Management and Sports Education (pp. 2079-2082). Atlantis Press.
[https://doi.org/10.2991/ssemse-15.2015.530]
-
Chen, X., Yu, L., Tan, M., & Guan, Q. (2015). A new evaluation model of customer satisfaction index. In Proceedings of the Ninth International Conference on Management Science and Engineering Management (pp. 829-837). Springer Berlin Heidelberg.
[https://doi.org/10.1007/978-3-662-47241-5_70]
-
Cai, W., & Chen, L. (2020, July). Predicting user intents and satisfaction with dialogue-based conversational recommendations. In Proceedings of the 28th ACM Conference on User Modeling, Adaptation and Personalization (pp. 33-42).
[https://doi.org/10.1145/3340631.3394856]
-
Deming, W. E. (1981). Improvement of quality and productivity through action by management. National productivity review, 1(1), 12-22.
[https://doi.org/10.1002/npr.4040010105]
-
Dubé, L., & Menon, K. (2000). Multiple roles of consumption emotions in post-purchase satisfaction with extended service transactions. International Journal of Service Industry Management, 11(3), 287-304.
[https://doi.org/10.1108/09564230010340788]
- Desmet, P., & Hekkert, P. (2007). Framework of product experience. International journal of design, 1(1), 57-66.
-
Dagger, T. S., & Sweeney, J. C. (2007). Service quality attribute weights: how do novice and longer-term customers construct service quality perceptions?. Journal of service research, 10(1), 22-42.
[https://doi.org/10.1177/1094670507303010]
-
Eklof, J. A., & Westlund, A. (1998). Customer satisfaction index and its role in quality management. Total Quality Management, 9(4-5), 80-85.
[https://doi.org/10.1080/0954412988613]
- ECSI Technical Committee. (1998). European customer satisfaction index: foundation and structure for harmonized national pilot projects. Report prepared for the ECSI Steering Committee.
- Eklof, J. A., (2000). European customer satisfaction index pan-European telecommunication sector report based on the pilot studies 1999. Stockholm, Sweden: European Organization for Quality and European Foundation for Quality Management.
-
Ehn, P. (2007). The semantic turn: a new foundation for design. Artifact, 1(1), 56-59.
[https://doi.org/10.1386/art.1.1.56_5]
-
Edvardsson, B., & Enquist, B. (2011). The service excellence and innovation model: lessons from IKEA and other service frontiers. Total Quality Management & Business Excellence, 22(5), 535-551.
[https://doi.org/10.1080/14783363.2011.568242]
-
Fishwick, M. (2004). Emotional design: why we love (or hate) everyday things. The Journal of American Culture, 27(2), 234.
[https://doi.org/10.1111/j.1537-4726.2004.133_10.x]
-
Ferreira, I., Cabral, J., & Saraiva, P. (2010). An integrated framework based on the ECSI approach to link mould customers' satisfaction and product design. Total Quality Management, 21(12), 1383-1401.
[https://doi.org/10.1080/14783363.2010.530791]
-
Fornell, C. (1992) A national customer satisfaction barometer: The Swedish experience. Journal of Marketing, 56, 6-21.
[https://doi.org/10.1177/002224299205600103]
-
Fornell, C., Johnson, M. D., Anderson, E. W., Cha, J., & Bryant, B. E. (1996). The American customer satisfaction index: nature, purpose, and findings. Journal of marketing, 60(4), 7-18.
[https://doi.org/10.1177/002224299606000403]
-
Ferreira, I., Cabral, J., & Saraiva, P. (2010). An integrated framework based on the ECSI approach to link mould customers' satisfaction and product design. Total Quality Management, 21(12), 1383-1401.
[https://doi.org/10.1080/14783363.2010.530791]
-
Fornell, C., Morgeson III, F. V., Hult, G. T. M., VanAmburg, D., Fornell, C., Morgeson, F. V., ... & VanAmburg, D. (2020). ACSI: Is Satisfaction Guaranteed?. The Reign of the Customer: Customer-Centric Approaches to Improving Satisfaction, 71-96.
[https://doi.org/10.1007/978-3-030-13562-1_5]
-
Fadli, A., Amalia, F., Novirsari, E., Amelia, R., & Fathoni, M. (2021). The Influence Of Marketing Communications On Loyalty Through Satisfaction. Journal of Business and Management Review, 2(12), 850-860.
[https://doi.org/10.47153/jbmr212.2982021]
- Gryna, F. M., & Juran, J. M. (1999). Quality and costs. New York: McGraw-Hill.
- Hair, J. F., Black, W. C., Babin, B. J., Anderson, R. E., & Tatham, R. L. (2006). Multivariate data analysis 6th Edition.
-
Hoang, D. P. (2019). The central role of customer dialogue and trust in gaining bank loyalty: an extended SWICS model. International Journal of Bank Marketing, 37(3), 711-729.
[https://doi.org/10.1108/IJBM-03-2018-0069]
-
Johnson, M.D., Gustafsson, A., Andressen, T.W., Lervik, L. and Cha, J. (2001). The evolution and future of national customer satisfaction index models. Journal of Economic Psychology, 22(2), 217-245.
[https://doi.org/10.1016/S0167-4870(01)00030-7]
-
Jessie Chen-Yu, H., & Kincade, D. H. (2001). Effects of product image at three stages of the consumer decision process for apparel products: alternative evaluation, purchase and post-purchase. Journal of Fashion Marketing and Management: An International Journal, 5(1), 29-43.
[https://doi.org/10.1108/EUM0000000007277]
-
Johnson, M. D., Herrmann, A., & Gustafsson, A. (2002). Comparing customer satisfaction across industries and countries. Journal of Economic Psychology, 23(6), 749-769.
[https://doi.org/10.1016/S0167-4870(02)00137-X]
-
Knox, G., & Van Oest, R. (2014). Customer complaints and recovery effectiveness: A customer base approach. Journal of marketing, 78(5), 42-57.
[https://doi.org/10.1509/jm.12.0317]
- Khadka, K., & Maharjan, S. (2017). Customer satisfaction and customer loyalty. Centria University of Applied Sciences Pietarsaari, 1(10), 58-64.
-
Lacey, R. (2012). How customer voice contributes to stronger service provider relationships. Journal of Services Marketing, 26(2), 137-144.
[https://doi.org/10.1108/08876041211215293]
-
Li, C., Li, L., Tian, M., & Zhu, Z. A. (2012). Influential Factor Analysis of Consumer Price Tolerance in Mobile Phone Industry.
[https://doi.org/10.12677/mom.2012.21001]
-
Liu, C. H. S., & Lee, T. (2016). Service quality and price perception of service: Influence on word-of-mouth and revisit intention. Journal of Air Transport Management, 52, 42-54.
[https://doi.org/10.1016/j.jairtraman.2015.12.007]
-
Liang, D., Dai, Z., & Wang, M. (2021). Assessing customer satisfaction of O2O takeaway based on online reviews by integrating fuzzy comprehensive evaluation with AHP and probabilistic linguistic term sets. Applied Soft Computing, 98, 106847.
[https://doi.org/10.1016/j.asoc.2020.106847]
-
Liu, X., & Li, A. (2022, September). Research on Consumer Satisfaction of Community Group Purchasing Platform Based on Entropy Method. In Proceedings of the 8th International Conference on Industrial and Business Engineering (pp. 59-66).
[https://doi.org/10.1145/3568834.3568847]
-
Martilla, J. A., & James, J. C. (1977). Importance-performance analysis. Journal of marketing, 41(1), 77-79.
[https://doi.org/10.1177/002224297704100112]
-
Nguyen, T. L. H., & Nagase, K. (2019). The influence of total quality management on customer satisfaction. International journal of healthcare management, 12(4), 277-285.
[https://doi.org/10.1080/20479700.2019.1647378]
-
O'Loughlin, C., & Coenders, G. (2004). Estimation of the European customer satisfaction index: maximum likelihood versus partial least squares. Application to postal services. Total Quality Management & Business Excellence, 15(9-10), 1231-1255.
[https://doi.org/10.1080/1478336042000255604]
-
Ofir, C., & Simonson, I. (2007). The effect of stating expectations on customer satisfaction and shopping experience. Journal of Marketing Research, 44(1), 164-174.
[https://doi.org/10.1509/jmkr.44.1.164]
- Odindo, C., & Delvin, J. (2008). Customer Satisfaction, Loyalty and Retention in Financial services. Financial Services Research Forum.
-
Peters, A. J., Rooney, E. M., Rogerson, J. H., McQuater, R. E., Spring, M., & Dale, B. G. (1999). New product design and development: a generic model. The TQM Magazine, 11(3), 172-179.
[https://doi.org/10.1108/09544789910262743]
- Prensky, M. (2005). What can you learn from a cell phone? Almost anything!. Innovate: Journal of Online Education, 1(5).
-
Park, Y. J., Heo, P. S., & Rim, M. H. (2008). Measurement of a customer satisfaction index for improvement of mobile RFID services in Korea. ETRI journal, 30(5), 634-643.
[https://doi.org/10.4218/etrij.08.1308.0059]
-
Pedragosa, V., Biscaia, R., & Correia, A. (2015). The role of emotions on consumers' satisfaction within the fitness context. Motriz: Revista de Educação Física, 21, 116-124.
[https://doi.org/10.1590/S1980-65742015000200002]
- Process Street. (n.d.). How to calculate customer satisfaction index (CSI) [Blog post]. Retrieved from https://www.process.st/how-to/calculate-customer-satisfaction-index-csi/.
-
Ryu, G., & Feick, L. (2007). A penny for your thoughts: Referral reward programs and referral likelihood. Journal of marketing, 71(1), 84-94.
[https://doi.org/10.1509/jmkg.71.1.084]
-
Ruiz-Molina, M. E., & Gil-Saura, I. (2008). Perceived value, customer attitude and loyalty in retailing. Journal of Retail & Leisure Property, 7, 305-314.
[https://doi.org/10.1057/rlp.2008.21]
- Rane, N. L., Achari, A., & Choudhary, S. P. (2023). Enhancing customer loyalty through quality of service: Effective strategies to improve customer satisfaction, experience, relationship, and engagement. International Research Journal of Modernization in Engineering Technology and Science, 5(5), 427-452.
-
Swanson, S. R., & Kelley, S. W. (2001). Service recovery attributions and word-of-mouth intentions. European Journal of Marketing, 35(1/2), 194-211.
[https://doi.org/10.1108/03090560110363463]
-
Sun, T. S., & Han, X. (2010, June). Refinement of the customer satisfaction index for mobile phone service in China. In 2010 7th International Conference on Service Systems and Service Management (pp. 1-6). IEEE.
[https://doi.org/10.1109/ICSSSM.2010.5530144]
-
Suleiman Awwad, M. (2012). An application of the American Customer Satisfaction Index (ACSI) in the Jordanian mobile phone sector. The TQM Journal, 24(6), 529-541.
[https://doi.org/10.1108/17542731211270098]
-
Shin, D. H. (2014). Measuring the quality of smartphones: development of a customer satisfaction index for smart services. International Journal of Mobile Communications, 12(4), 311-327.
[https://doi.org/10.1504/IJMC.2014.063650]
-
Tse, D. K., & Wilton, P. C. (1988). Models of consumer satisfaction formation: An extension. Journal of marketing research, 25(2), 204-212.
[https://doi.org/10.1177/002224378802500209]
-
Turkyilmaz, A. and Ozkan, C. (2007). Development of a customer satisfaction index model: an application to the Turkish mobile phone sector. Industrial Management and Data Systems, 5(107), 672-687.
[https://doi.org/10.1108/02635570710750426]
-
Turkyilmaz, A., Oztekin, A., Zaim, S., & Fahrettin Demirel, O. (2013). Universal structure modeling approach to customer satisfaction index. Industrial Management & Data Systems, 113(7), 932-949.
[https://doi.org/10.1108/IMDS-12-2012-0444]
-
Tedja, B., Al Musadieq, M., Kusumawati, A., & Yulianto, E. (2024). Systematic literature review using PRISMA: exploring the influence of service quality and perceived value on satisfaction and intention to continue relationship. Future Business Journal, 10(1), 39.
[https://doi.org/10.1186/s43093-024-00326-4]
-
Valli, V., Stahl, F., & Montaguti, E. (2017). 10-Q: the Compromise Effect in Post-Purchase Consumption Behavior: Evidences From Field Experiments. ACR North American Advances.
[https://doi.org/10.1007/978-3-319-05542-8_3-1]
-
Woo, K. S., & Fock, H. K. (1999). Customer satisfaction in the Hong Kong mobile phone industry. Service Industries Journal, 19(3), 162-174.
[https://doi.org/10.1080/02642069900000035]
-
Winnie, Y. L. W., & Kanji, G. K. (2001). Measuring customer satisfaction: evidence from Hong Kong retail banking industry. Total Quality Management, 12(7-8), 939-948.
[https://doi.org/10.1080/09544120100000019]
-
Xiao, B., & Benbasat, I. (2018). An empirical examination of the influence of biased personalized product recommendations on consumers' decision making outcomes. Decision Support Systems, 110, 46-57.
[https://doi.org/10.1016/j.dss.2018.03.005]
-
Yen, H. Y. (2018). Constructing and analyzing a measurement model of product emotional design. In Cross-Cultural Design. Methods, Tools, and Users: 10th International Conference, CCD 2018, Held as Part of HCI International 2018, Las Vegas, NV, USA, July 15-20, 2018, Proceedings, Part I 10 (pp. 449-459). Springer International Publishing.
[https://doi.org/10.1007/978-3-319-92141-9_35]
- Yang, X., & Tian, P. (2004). National Customer Satisfaction Measurement: Past and Future. Aetna School of Management.
-
Yang, Z., & Peterson, R. T. (2004). Customer perceived value, satisfaction, and loyalty: The role of switching costs. Psychology & marketing, 21(10), 799-822.
[https://doi.org/10.1002/mar.20030]





